ジャパン・ファンド法案提出
2026.01.23 11:25(1か月前) 活動報告 |西園勝秀
先ほど、公明党は議員立法による「ジャパン・ファンド法案」を、参議院事務総長に提出いたしました。
本法案は、公明党が昨年の参議院選挙において公約として掲げてきたものであり、以来、半年以上にわたり重ねてきた勉強会と議論の成果を、具体的な法案として結実させたものです。
ジャパン・ファンドは決して夢物語ではありません。四半世紀にわたる与党としての経験を通じて、公明党が培ってきた知見と現実的な政策判断から生まれた、英知の結晶です。
中道改革連合に政権を託していただければ、速やかに本法案を成立させ、新たな財源を確保し、食料品の消費税率をゼロへと引き下げてまいります。
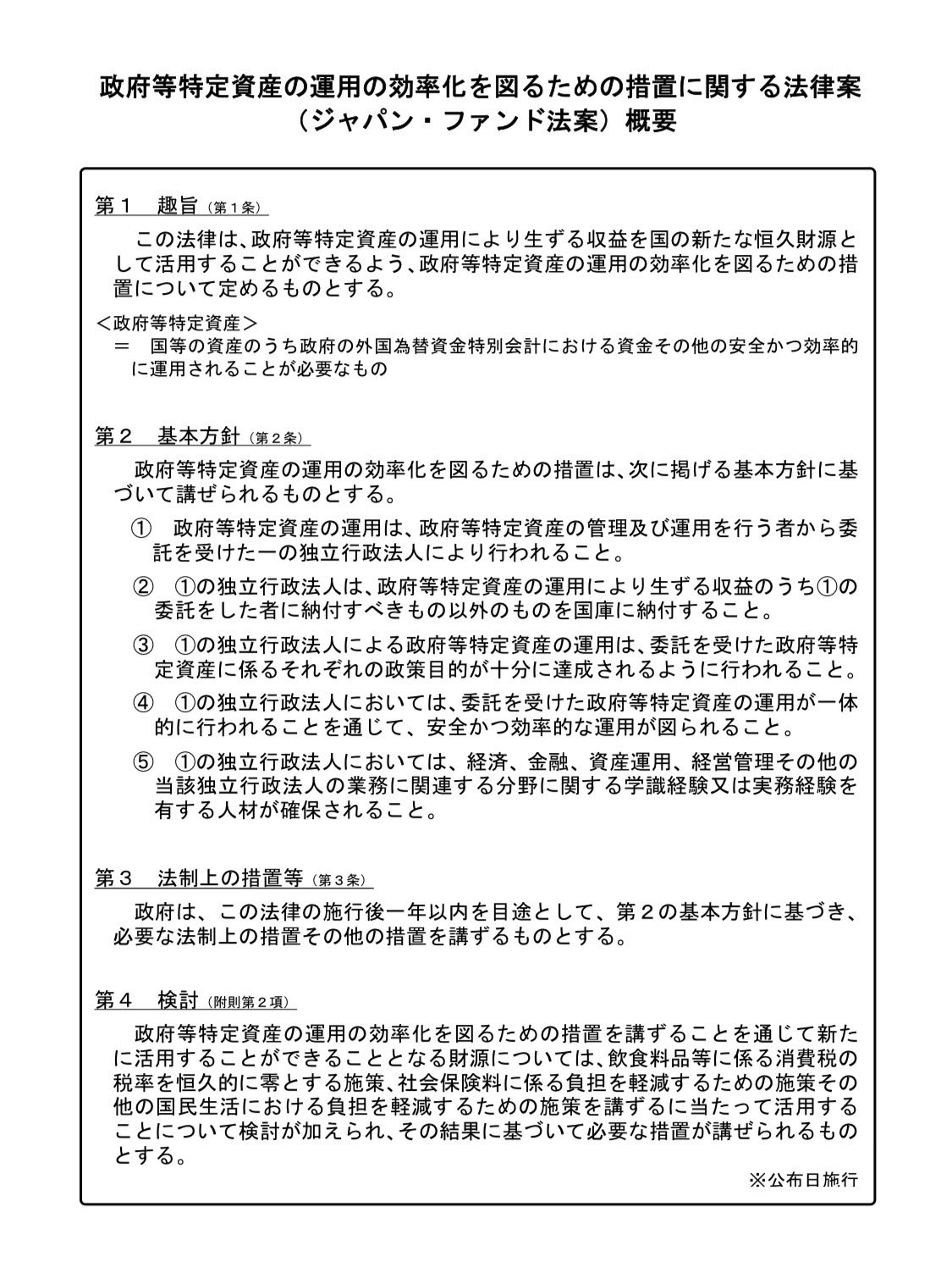
政府等特定資産の運用の効率化を図るための措置に関する法律案
(ジャパン・ファンド法案)概要第1 趣旨(第1条)
この法律は、政府等特定資産の運用により生ずる収益を国の新たな恒久財源として活用することができるよう、政府等特定資産の運用の効率化を図るための措置について定めるものとする。<政府等特定資産>
= 国等の資産のうち政府の外国為替資金特別会計における資金その他の安全かつ効率的に運用されることが必要なもの第2 基本方針(第2条)
政府等特定資産の運用の効率化を図るための措置は、次に掲げる基本方針に基づいて講ぜられるものとする。① 政府等特定資産の運用は、政府等特定資産の管理及び運用を行う者から委託を受けた一の独立行政法人により行われること。
② ①の独立行政法人は、政府等特定資産の運用により生ずる収益のうち①の委託をした者に納付すべきもの以外のものを国庫に納付すること。
③ ①の独立行政法人による政府等特定資産の運用は、委託を受けた政府等特定資産に係るそれぞれの政策目的が十分に達成されるように行われること。
④ ①の独立行政法人においては、委託を受けた政府等特定資産の運用が一体的に行われることを通じて、安全かつ効率的な運用が図られること。
⑤ ①の独立行政法人においては、経済、金融、資産運用、経営管理その他の当該独立行政法人の業務に関連する分野に関する学識経験又は実務経験を有する人材が確保されること。第3 法制上の措置等(第3条)
政府は、この法律の施行後一年以内を目途として、第2の基本方針に基づき、必要な法制上の措置その他の措置を講ずるものとする。第4 検討(附則第2項)
政府等特定資産の運用の効率化を図るための措置を講ずることを通じて新たに活用することができることとなる財源については、飲食料品等に係る消費税の税率を恒久的に零とする施策、社会保険料に係る負担を軽減するための施策その他の国民生活における負担を軽減するための施策を講ずるに当たって活用することについて検討が加えられ、その結果に基づいて必要な措置が講ぜられるものとする。※公布日施行

活動報告
- 2月26日
- 予算関連法案ヒアリング
- 2月22日
- 公明党静岡県本部幹事会でご挨拶
- 2月21日
- 高市首相の施政方針演説について思うこと
- 2月18日
- 特別国会スタート
- 2月16日
- 静岡駅前 街頭演説
国会質問
- 12月6日
- 衆議院環境委員会でクマ対策被害について質問
- 11月29日
- 衆議院外務委員会で非核三原則の堅持を強く求めました
- 6月17日
- 衆議院国土交通委員会で能登半島地震の被災地視察を受けた質疑
- 6月4日
- 衆議院外務委員会で外国人の不動産取得などを質問
- 5月31日
- 衆議院安全保障委員会で参考人の意見陳述を踏まえた質疑
メディア掲載情報
- 1月26日
- 【衆院選比例区】公明出身の「中道」予定候補
- 10月27日
- 能登地震 なりわい再建 党挙げて
- 10月17日
- 防災・減災進めて
- 10月4日
- 送料高騰、支援が急務
- 9月22日
- 温かい支援を被災地に